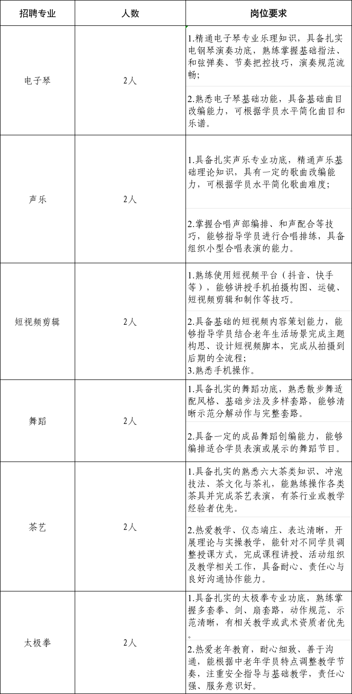
一、招聘专业及岗位要求

二、招聘条件
(一)基本条件
1.政治立场坚定,拥护中国共产党领导,遵纪守法,无不良记录;热爱老年教育事业,责任心强,尊重学员,团结同事,具有奉献精神和高尚的职业道德。
2.身体健康,年龄要求18-65周岁,能正常履职并适应岗位工作要求。具备较好的语言表达和沟通能力,能够使用现代化教学设备,具有较好的团队协作精神和执行能力。
3.可保证稳定的教学时间,至少连续在校任教一学期及以上,并能主动、积极地配合学校按时按质完成布置的教学工作。
(二)专业条件
1.拥有扎实的专业知识功底和专业技能,熟悉老年群体特点,具备老年课堂教学与管理能力,具有相关专业教学经验或从业经历。
2.具有相应专业和行业内具有知名度者优先。
3.任课教师紧缺专业可适当放宽要求。
(三)有下列情形的人员,不得报名参加招聘受过刑事处罚或正在接受司法调查的人员、曾被开除党籍和公职的人员、被依法列为失信联合惩戒对象的以及法律法规规定不得纳入招聘的其他情形。
三、报名时间
自公告发布之日起至2026年3月30日止。
四、应聘须知
(一)报名所需材料
1.《贵港市覃塘区老年大学储备教师报名登记表》1份(附件);
2.本人有效身份证件、学历学位证书、教师资格证或应聘专业教学工作需要的其他相关教学工作证明材料、职称证书、主要获奖情况证明等材料。
(二)报名方式本次招聘实行现场报名和网上报名。报名需提供以下资料:
1.现场报名:应聘人员持上述报名所需材料原件及复印件一份、本人近期一寸免冠正面彩照1张到贵港市覃塘区老年大学办公室报名。地址:贵港市覃塘区老年大学一楼办公室(具体地址:贵港市覃塘区覃塘中街85号,粤东会馆旁边),联系电话:0775-4868013,0775-4906828。
2.线上报名:应聘人员可以将上述所需报名材料电子版打包发送至贵港市覃塘区委老干部局邮箱:qtqlgj@163.com,材料名称统一以“所报专业名称+本人姓名”形式标注。
(三)资格审查贵港市覃塘区老年大学根据应聘人员提供的材料,初审应聘教师的年龄、专业、学历、学位、职称、工作经历等是否符合招聘岗位条件要求。应聘人员年龄计算至报名当天。凡发现应聘人员提供虚假材料的,一经查实,即取消其资格。
(四)面试贵港市覃塘区老年大学将根据教学实际需求通知资格审查合格者进行面试。面试采取专业试讲和专业能力测试结合的方式进行,主要考察应聘者的个人素养、教学组织能力、思维能力、专业能力和综合能力。面试采用100分制评分,试讲时间为每人12分钟,应聘人员应提前从学员、教材、教法等方面周密做好试讲准备。
(五)储备面试成绩合格者,按照从高到到低择优确定拟储备教师人选,并按照不少于5个工作日公示。公示不影响储备的,纳入覃塘区老年大学储备教师资源库。根据教学需求安排授课,按教师实际授课课时计发课酬。
五、其他事项
贵港市覃塘区老年大学上课时间为上午9:00—11:00,14:30—16:30。每节课45分钟。周末、寒暑假、国家法定节假日不上课。未尽事宜,请与贵港市覃塘区老年大学联系,联系电话:0775-4868013。
附件:贵港市覃塘区老年大学储备教师报名登记表(扫描下方二维码下载)
贵港市覃塘区老年大学
2026年3月4日





